PPT Antecipação dos Efeitos da Tutela Definitiva PowerPoint Presentation ID2260512
Tutelas Provisórias
A tutela antecipada é um mecanismo nos processos judiciais para antecipar um provável resultado da ação. No caso das concessões de benefícios previdenciários, após análise do caso, ao perceber que a decisão final provavelmente será favorável ao segurado, o juiz pode determinar que o INSS comece a pagar imediatamente o benefício ou.
Exemplos De Tutela Antecipada E Cautelar Novo Exemplo

O que é tutela antecipada? A tutela antecipada é um dos gêneros de tutela provisória previsto no Novo Código de Processo Civil ( CPC/15 ). Trata-se de uma decisão interlocutória realizada pelo juiz dentro do processo, que antecipa os efeitos da resolução do mérito.
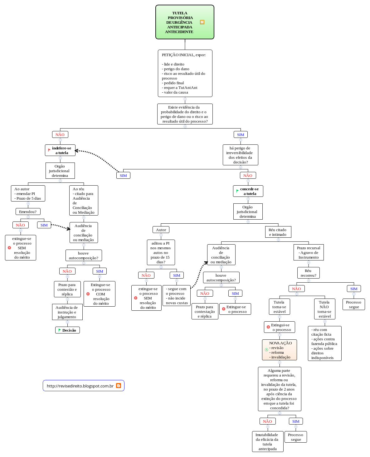
Estude e revise Direito Fluxograma da Tutela provisória de urgência antecipada antecedente

A tutela antecipada é um dos gêneros de tutela provisória previsto no Novo Código de Processo Civil (CPC/15). Trata-se de uma decisão interlocutória realizada pelo juiz dentro do processo, que antecipa os efeitos da resolução do mérito. Ela é, portanto, um remédio jurídico que, como apresenta os demais tipos de tutela provisória.
CPC/15 novas regras sobre tutelas provisórias Jus Navigandi
Tutela antecipada. Tutela antecipada é o ato do juiz, por meio de decisão interlocutória, que adianta ao postulante, total ou parcialmente, os efeitos do julgamento de mérito, quer em primeira instância, quer em sede de recurso . No direito brasileiro, o instituto está previsto nos artigos 300 a 304 [ 1] do Código de Processo Civil que.
Dica 2ª fase tutelas provisórias

2. Procedimento da tutela antecipada requerida em caráter antecedente. Os arts. 303 e 304 do CPC/2015 regulam a concessão da tutela antecipada em caráter antecedente. Essa possibilidade não era prevista no CPC /73. Ou se requeria na petição inicial, juntamente com o pedido principal, ou incidentalmente.
Tutela Cautelar E Tutela Antecipada Exemplos Novo Exemplo

A inclusão do pedido de Tutela Antecipada na petição inicial, de acordo com o art. 319 do CPC, pode trazer diversos benefícios para o processo judicial: Agilidade na resolução do litígio. A concessão da Tutela Antecipada permite acelerar a resolução do litígio, pois antecipa os efeitos da decisão final.
La TUTELA la GUÍA DEFINITIVA [2021]

Princípio do Livre Convencimento Motivado. Permite ao magistrado decidir com base em sua convicção, desde que fundamente sua decisão, o que se aplica também à Tutela Antecipada, exigindo uma análise criteriosa e justificada.. Esses princípios orientam a aplicação da Tutela Antecipada do Novo CPC, assegurando que essa medida seja eficaz, equilibrada e esteja em consonância com a.
Exemplo De Tutela Provisoria De Urgencia Vários Exemplos

Prezados leitores, É com grande satisfação que trago a vocês um artigo informativo sobre um tema que desperta interesse e curiosidade no campo jurídico: o impacto da concessão da tutela antecipada pelo juiz. Neste texto, de forma clara e detalhada, exploraremos as ramificações jurídicas desse importante instrumento processual. Antes de mergulharmos nas nuances do assunto, gostaria de.
Tutela antecipada no CPC/15 O que é, procedimento e mais ⚖️

A Tutela Antecipada (urgência ou evidência) é uma medida urgente determinada por um juiz ou tribunal antes da conclusão definitiva do processo; a Tutela Cautelar ou medida liminar se assemelha, mas para fins processuais - mesmo que confundido por diversas pessoas - tem efeitos e requisitos diferentes. Em todo caso vamos falar sobre a.
🔶 Tutela antecipada no novo CPC entenda os tipos de tutelas provisórias de uma vez por todas! 🔶

A tutela antecipada é um instrumento processual que permite ao autor, no processo de conhecimento, receber a totalidade ou parte do que foi pedido em juízo. Pautando-se no artigo 273 do código de processo civil, o juiz poderá, desde que presentes os requisitos, antecipar a tutela. Trata-se aqui de um poder- dever do juiz, visto que.
Tutela Cautelar E Tutela Antecipada Exemplos Novo Exemplo
O que é tutela antecipada? A tutela antecipada é uma forma de fazer com que você garanta soluções antes do fim do processo. Os efeitos dessa tutela são totalmente positivos para a resolução do caso. O seu advogado demonstrará ao juiz a necessidade de conceder um direito antes mesmo do fim do processo.
Exemplos De Tutela Antecipada E Cautelar Novo Exemplo

O que é tutela antecipada? Tutela antecipada é uma medida judicial que permite a antecipação dos efeitos da decisão final de um processo , concedendo imediatamente o pedido feito pela parte, antes da conclusão do processo, quando há evidências suficientes da veracidade das alegações.
Tutela Provisória Anotações de aula 2 Tutela antecipada no novo CPC entenda os tipos de
A tutela antecipada, uma espécie de tutela de urgência, embora seja proposta anteriormente à ação, deverá constar em sua petição inicial o pedido principal, posto que, caso concedida, será posteriormente aditada pelo autor com os documentos e provas que se fizerem necessários para o julgamento da lide. Outros temas foram tratados aqui.
(PDF) Tutela Antecipada, Tutela Cautelar e Tutela Da Evidência Como Espécies De Tutela
Nesse vídeo eu quero falar sobre um tema que gera muitas discussões e muitas dúvidas por parte dos advogados, tutela antecipada em caráter antecedente.O que.
Entenda de uma vez por todas como funciona o procedimento da tutela cautelar requerida em

O que é Tutela Antecipada? A tutela antecipada é um instituto do direito processual civil que permite ao juiz conceder uma decisão provisória antes do julgamento final do processo. Essa medida tem como objetivo garantir a efetividade da prestação jurisdicional, possibilitando que o direito do autor seja protegido de forma imediata, sem a.
Estude e revise Direito Fluxograma da Tutela provisória de urgência antecipada antecedente

De acordo com o Novo CPC, no seu artigo 311, a tutela de evidência poderá ser concedida para a parte que a pedir independente da demonstração de risco ou de dano em relação à demora da análise e julgamento do mérito. "Art. 311. A tutela da evidência será concedida, independentemente da demonstração de perigo de dano ou de risco.
.